deepseek+既梦AI混剪+生成“古诗词”画面+数字人解说
来源:未知 发布时间: 2025-03-28
deepseek+既梦AI混剪+生成“古诗词”画面+数字人解说;同类账号做"某音"单条获赞28w+(内附超详细教程)

deepseek+既梦AI混剪+古诗解说+AI生成古典画面

同类账号做"某音"单条获赞28w+(内附超详细教程)

今天继续分享一个AI热门玩法:古诗词视频,这个玩法视觉上更治愈,流量也很猛。

下面我们来拆解一下,这种古诗词视频是怎么制作的。

                                                                              


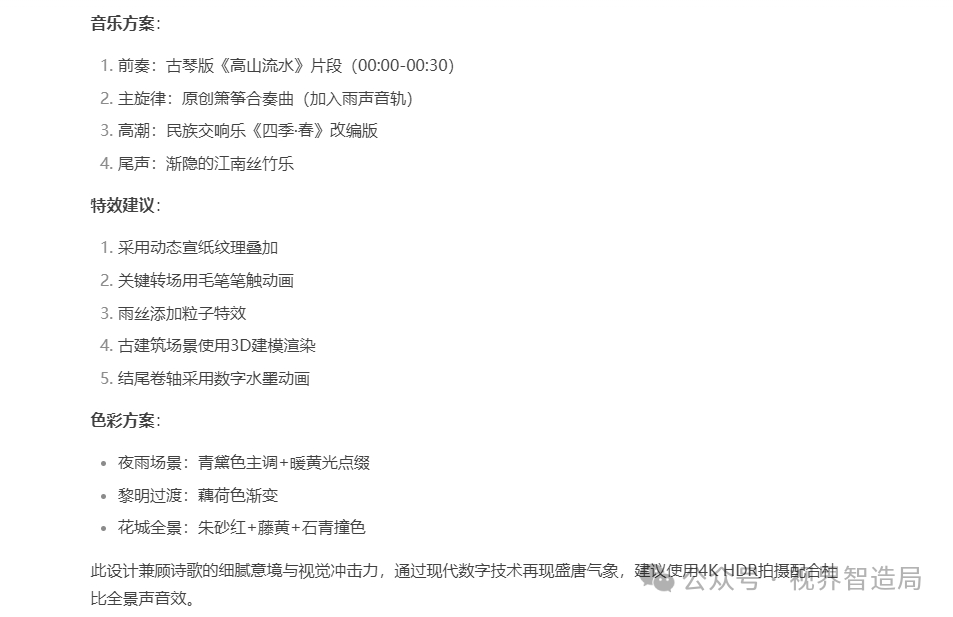
1.用Deepseek生成我们想要的视频脚本:

提示词:你是古诗词视频制作专家,根据:春夜喜雨  杜甫  好雨知时节,当春乃发生。随风潜入夜,润物细无声。野径云俱黑,江船火独明。晓看红湿处,花重锦官城。这首诗,帮我设计一下分镜头脚本、画面、分镜头时长、背景音乐等,并以表格的形式汇总给我


图片
图片
图片
图片
2.把每一段分镜头画面描述,用既梦AI或豆包等绘图工具自动生成4张图。我这里用的既梦,生成图片不满意可多次生成,直到满意为止。
1)画面描述:俯拍视角:春雨细丝飘落于江南古镇屋檐,檐角铜铃轻晃
图片
图片
2)画面描述:特写:泥土中嫩芽破土,雨珠沿柳条滑落
图片
图片
3)画面描述:中景:油纸伞下诗人背影漫步石径,远处山峦云雾缭绕
图片
图片
4)画面描述:微距镜头:夜露凝聚竹叶尖,倒映弦月微光
图片
图片
5)画面描述:动态长镜:雨丝穿过灯笼暖光,掠过窗棂雕花
图片
图片
6)画面描述:全景:乌云压城的江面,孤舟渔火摇曳倒影
图片
图片
7)画面描述:特写转全景:船头灯笼特写拉远至江面星火点点
图片
图片
8)画面描述:移轴镜头:晨光穿透雨雾,露珠折射虹光
图片
图片
9)画面描述:航拍全景:锦官城满城花海随晨风泛起彩浪
图片
图片
10)画面描述:卷轴收尾:诗句手迹随水墨山水画卷缓缓合拢
图片
图片




3.最后,我们把每个分镜头的画面描述都生成图片后,挑选一张直接生成视频,下载到本地备用;(这里分镜头视频不做展示,自己可根据画面需要生成需要的视频)
打开剪映,导入刚才做好的视频。根据deepseek提供的背景音乐和字幕设计,添加音乐和字幕,转场备注里面有提示,不用太多转场用一个或连个即可。最后制作一个封面,选择2K画质,导出视频;
图片




图片图片图片图片彩蛋:数字人生成技术:
4.既梦AI内直接给提示词:"唐代文人杜甫的形象,身穿传统宽袖长袍,腰系玉带,头高,黑色幞头,站立于山水之间,背景为迷雾缭绕的山峦和竹林。他的面容年轻而庄重,目光锐利,五官清秀,一只手拿着书卷。风格:照片写实风,柔和光线,氛围感强烈的自然背景。
生成一张杜甫形象图片:选出一张图片下载到本地,然后直接点击数字人,导入选出的角色图片;
图片
图片
图片
图片
5.数字人这里我们选择对口型,既梦视频-对口型可免费生成一次大师级别的视频,效果比较好,如果没有免费的,赠送的积分消耗的会很大;我们这里选择生动基本够用,一次8个消耗;
 

            

数字人可根据古诗词需要添加到完整视频的一角,作为作者朗诵视觉效果。




以上,就是AI古诗词版视频的制作方法,仅供参考。如果你也对AI感兴趣,欢迎点赞+关注;我们会不断分享AI知识,希望对你有所收获!


版权所有©2021-2022

四川省成都市金牛区花照壁西顺街318号

联系电话:400 8889 861   公司电话:028-62450040

成都金泰格科技有限责任公司 蜀ICP备2021027789号-2